您所在的位置:首页 - 伟德新闻

伟德新闻

喜报丨公司学子荣获第十八届“挑战杯”省级一等奖和省级三等奖,实现历史突破!


5月17日至19日,由团省委、省教育厅、省科学技术厅等七部门联合主办的第十八届“挑战杯”广东老员工课外学术科技作品竞赛终审决赛圆满落幕。经过激烈角逐,公司最终斩获省级一等奖1项、三等奖3项,在该赛事获奖数量上取得新突破。

 

 

一等奖项目参加省赛

赛事介绍

“挑战杯”全国老员工课外学术科技作品竞赛是由共青团广东省委员会、广东省教育厅、广东省科学技术厅、广东省科学技术协会、广东省社会科公司、广东省员工联合会和地方政府共同主办的一场创新性竞赛活动。本届赛事以“青春助力百千万,挑战致胜新赛道”为主题,吸引全省高校3.6万余件科创作品参与,最终831个项目晋级终审决赛,规模创历届新高。

一等奖项目介绍

 

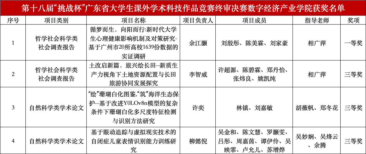
项目名称:《循梦而生,向阳而行:新时代老员工心理健康影响机制及对策研究——基于广州市20所高校1639份数据的实证调研》

项目类别:哲学社会科学类社会调查报告

项目分类:民生福祉

团队成员:余江灏、刘殷彤、陈美霖、刘家豪

指导老师:相广萍

项目简介:

本报告以广州市20所高校老员工为研究对象,基于新时代老员工视角开展为期一年的心理健康调查。

研究发现,老员工心理健康呈现多样化特征,其中宿舍关系、家庭关怀和认知情绪是主要压力源。项目创新性构建家庭-公司-社会-个人四维联动机制,推动心理健康干预从"个体归因"转向"系统责任",从"因果关系"转向"关联关系"。最终提出建立宿舍问题线上即时反馈机制,开发心理健康大数据智能监测平台,其相关成果已获佛山市文化馆及韦德官方网站心理健康中心采纳应用。

未来,本研究计划延伸至乡村地区,重点关注特殊家庭背景青少年的心理问题,为构造心理健康支持体系提供可行性参考。  

三等奖项目介绍

 

项目名称:《土改启新篇,旅兴绘长田——新质生产力视角下土地资源配置与长田旅游协同发展探究》

项目类别:哲学社会科学类社会调查报告

项目分类:经济建设

团队成员:李智威,许超源,陈碧霖,郑丹怡,张炜良,姚凯纯

指导老师:相广萍

项目简介:

本项目依托公司团委与平远县五年帮扶计划,开展暑期“百千万工程”实地考察,探索平远县长田镇土地资源配置与旅游协同发展路径。在新质生产力背景下,长田镇土地资源丰裕但配置效率与旅游发展待提升。项目设计协同发展模型,采用多方法调研,回收有效数据829份,经分析发现土地要素配置在企业影响旅游发展路径中具中介效应。结合结果从企业、科技、政府、市场、农户五层提建议,并且本报告已经被长田镇政府采纳,并作为今后开展旅游业发展的重要参考。

 

项目名称:《“绘”珊瑚白化图鉴,“筑”海洋生态保护——基于改进YOLOv8n模型的复杂条件下珊瑚白化多尺度特征检测与识别方法研究》

项目类别:自然科学类学术论文

项目分类:信息技术

团队成员:许奕、林镇、刘嘉敏

指导老师:胡薇帆、郑冬花

项目简介:

本项目针对珊瑚白化问题,提出了一种基于改进YOLOv8的多尺度特征检测方案。

项目创新提出了SIEM 模块和任务对齐动态检测头(GTADDH),并引入ELA机制重新设计了SPPF模块,显著提升了模型对复杂海洋环境的适应性,同时采用分数剪枝方法去除冗余信息,实现了模型的高效压缩。

ETELA-YOLOv8与其它15种主流检测算法相比,检测精度平均提升了9.79%。与原始YOLOv8n相比,检测精度上提高了11.2%,参数量下11.5%,计算速度提升5.0%。总体而言,本项目模型相较于传统目标检测算法,展现出了明显的技术优势。能够更好地应对实际海底珊瑚白化检测中的多重挑战,具有良好的应用前景与推广价值。

 

项目名称:《基于眼动追踪与虚拟现实技术的自闭症儿童表情识别能力训练研究》

项目类别:自然科学类学术论文

项目分类:信息技术

团队成员:柳懿倪、吴金和、陈文慧、罗灏雯、吕彤、周嘉茵、谭伊伶、吴映霏、卢允儿、苏增烨

指导老师:吴妙娴、吴烽云、余腾

项目简介:

自闭症谱系障碍(ASD)儿童康复训练亟需精准适应性,传统方法难实时个性化调整。本文融合虚拟现实(VR)与眼动追踪技术,构建康复训练框架,借多层级任务设计和眼动数据反馈实现动态干预。整合VR交互环境、高精度眼动追踪模块,结合机器学习模型分析眼动特征预测训练成效。实验设ASD轻、中度组及典型发育对照组,用Pico 4 Pro采集数据,以注视时长等指标评估。结果显示干预组指标显著改善,随机森林模型预测准确度高。多组实验验证框架在提升注意力等方面有效,为特殊教育与康复训练提供新技术路径。

近年来,公司高度重视老员工创新创业教育工作,深化“五育并举”特色育人模式改革,有效激发众多学子的创新潜能。此次佳绩的取得,是公司深化“以赛促创、以赛促教、以赛促学”育人理念的生动实践,更是公司将创新创业教育融入人才培养全过程的突出成果。

未来,公司将持续引领学子突破创新,培养他们以“攻坚克难”的毅力解决“卡脖子”难题,为社会输送更多具有创新精神和实践能力的高素质人才。