bevictor伟德官网 - 韦德官方网站
首页
关于我们
bevictor伟德官网简介
公司领导
团队队伍
专业负责人
专业团队
专业介绍
教学科研
教学动态
教学制度
科研机构
实践教学
实践动态
实习基地
实验实训
专业赛事
人才招聘
就业
生态企业人才平台
招生
党群工作
党建风采
专题活动
工会活动
员工工作
团委
员工会
员工之窗
员工风采
就业典型
员工资讯
网站群
在线投稿
集团首页
首页
关于我们
bevictor伟德官网简介
公司领导
团队队伍
专业负责人
专业团队
专业介绍
教学科研
教学动态
教学制度
科研机构
实践教学
实践动态
实习基地
实验实训
专业赛事
人才招聘
就业
生态企业人才平台
招生
党群工作
党建风采
专题活动
工会活动
员工工作
团委
员工会
员工之窗
员工风采
就业典型
员工资讯
您所在的位置:
首页
-
教学科研
-
教学制度
教学制度
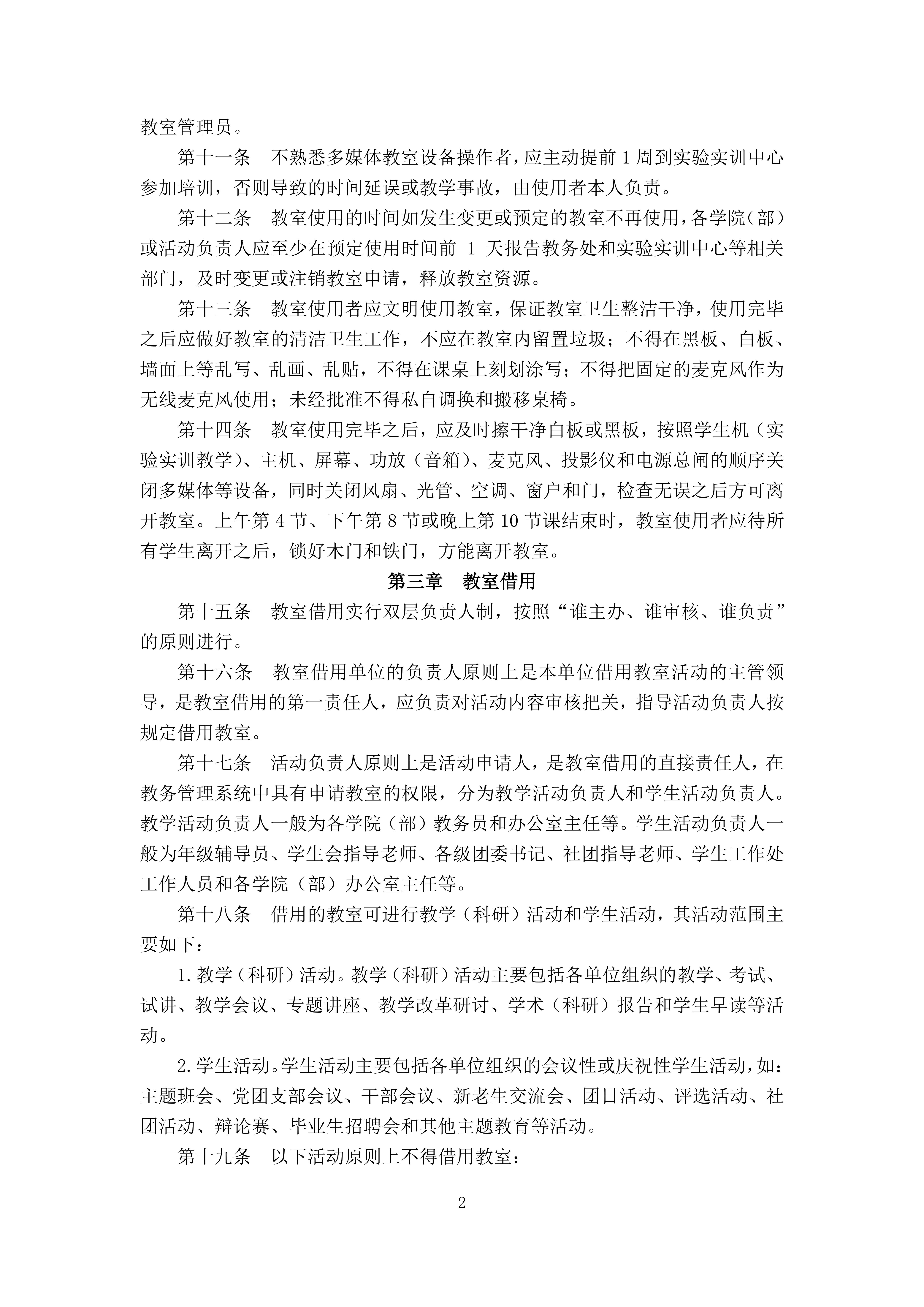
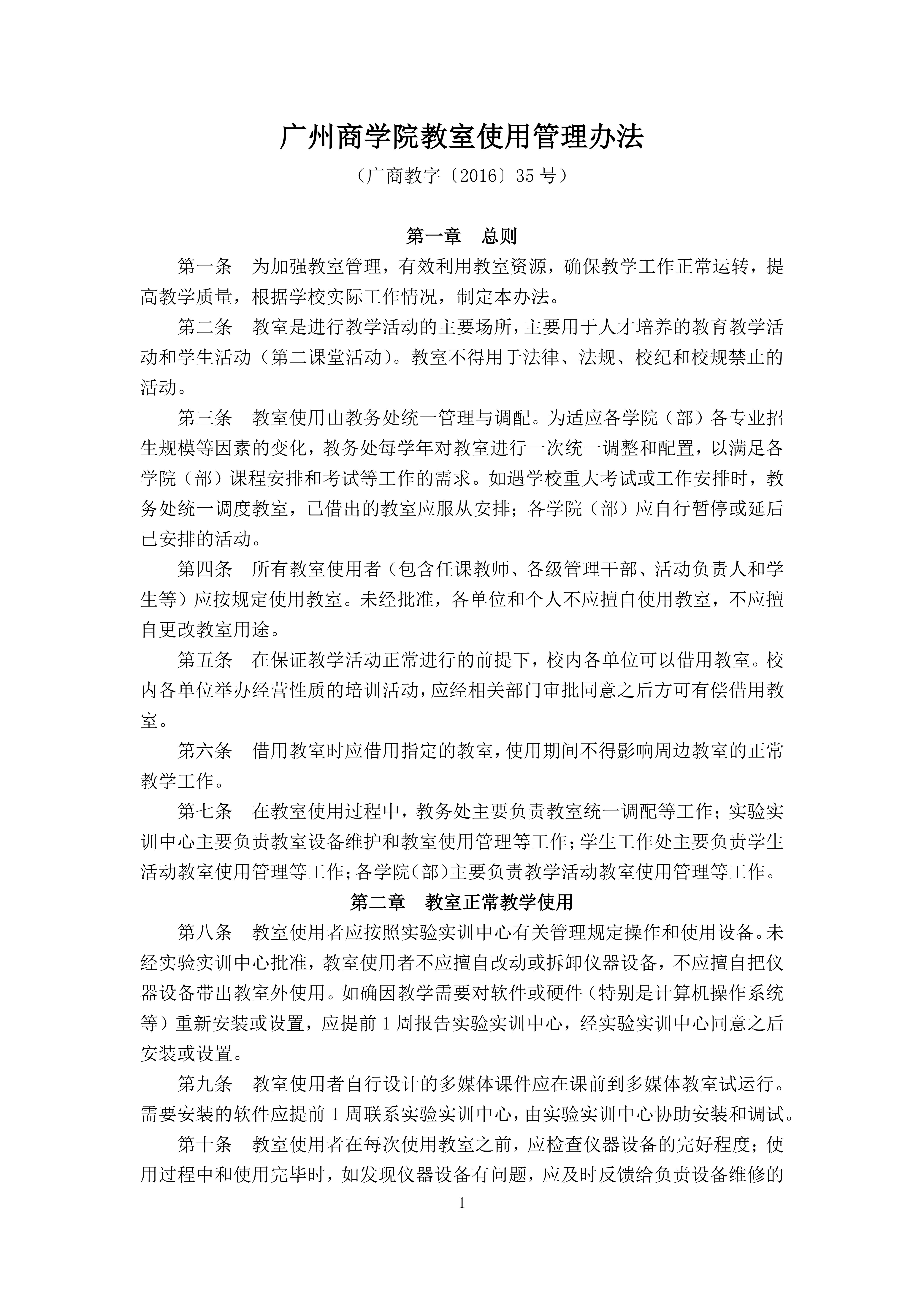
韦德官方网站教室使用管理办法(广商教字〔2016〕35号)
日期:2023-05-30
|
点击量: